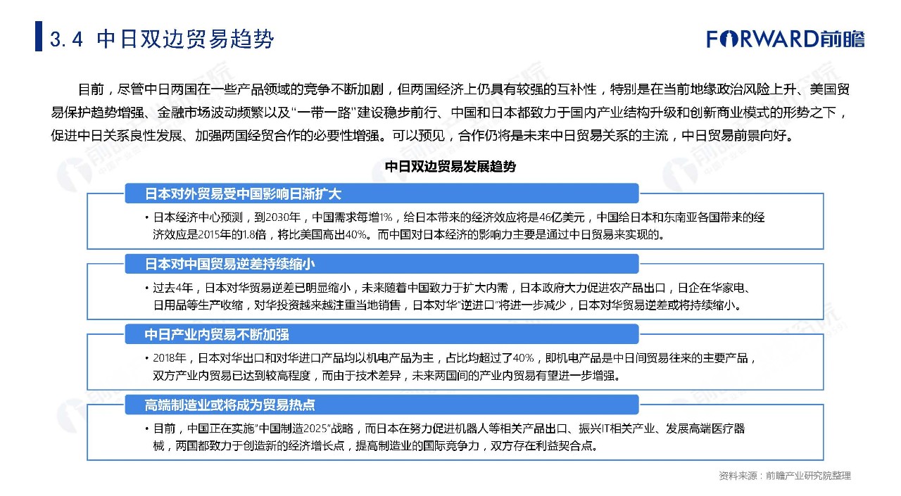
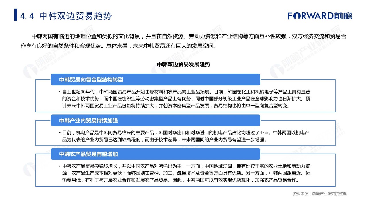
您現在的位置是:首頁 > 要聞 2019年中國與亞洲主要國家和地區雙邊貿易深度解讀報告(二) 來源:中國貿促會(hui) 官微 發布日期:2019-07-22 字體: 【小】 【中】 【大】 前瞻產(chan) 業(ye) 研究院日前發布中外貿易專(zhuan) 題––《2019年中國與(yu) 亞(ya) 洲主要國家和地區雙邊貿易深度解讀報告》,對中國與(yu) 亞(ya) 洲主要國家和地區雙邊貿易展開深度分析與(yu) 總結。 本篇為(wei) 日本、韓國部分。 分享: 熱門文章: 2025intertextile春夏 | “友禮”同享齊觀展... [2025-02-19] 2024年我國紡織行業經濟運行總體平穩 [2025-02-17] 聚焦綠色智慧融合 展示產業用紡織品新趨勢 [2025-02-11] 響應政策 落實服務 | PH Value義烏展全力“備戰”中 [2025-02-11] 【亮星季】第一期正式開啟 | 商貿先行,品質好禮享不停 [2025-02-10] 展會直通車