國務院關(guan) 於(yu) 同意新設6個(ge) 自由貿易試驗區的批複
國函〔2019〕72號
山東(dong) 省、江蘇省、廣西壯族自治區、河北省、雲(yun) 南省、黑龍江省人民政府,商務部:
你們(men) 關(guan) 於(yu) 新設有關(guan) 自由貿易試驗區的請示收悉。現批複如下:
一、同意設立中國(山東(dong) )自由貿易試驗區、中國(江蘇)自由貿易試驗區、中國(廣西)自由貿易試驗區、中國(河北)自由貿易試驗區、中國(雲(yun) 南)自由貿易試驗區、中國(黑龍江)自由貿易試驗區。
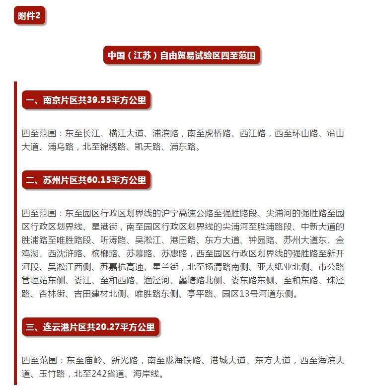
二、中國(山東(dong) )自由貿易試驗區涵蓋濟南片區、青島片區、煙台片區,總麵積119.98平方公裏(具體(ti) 四至範圍見附件,下同);中國(江蘇)自由貿易試驗區涵蓋南京片區、蘇州片區、連雲(yun) 港片區,總麵積119.97平方公裏;中國(廣西)自由貿易試驗區涵蓋南寧片區、欽州港片區、崇左片區,總麵積119.99平方公裏;中國(河北)自由貿易試驗區涵蓋雄安片區、正定片區、曹妃甸片區、大興(xing) 機場片區,總麵積119.97平方公裏;中國(雲(yun) 南)自由貿易試驗區涵蓋昆明片區、紅河片區、德宏片區,總麵積119.86平方公裏;中國(黑龍江)自由貿易試驗區涵蓋哈爾濱片區、黑河片區、綏芬河片區,總麵積119.85平方公裏。上述6個(ge) 新設自由貿易試驗區地塊的落樁定界工作,經商務部、自然資源部審核驗收後報國務院備案,由商務部、自然資源部負責發布。
三、上述6個(ge) 新設自由貿易試驗區內(nei) 的海關(guan) 特殊監管區域的實施範圍和稅收政策適用範圍維持不變。
四、山東(dong) 省、江蘇省、廣西壯族自治區、河北省、雲(yun) 南省、黑龍江省人民政府和商務部要會(hui) 同有關(guan) 部門做好新設自由貿易試驗區總體(ti) 方案的組織實施工作。
附件:1.中國(山東(dong) )自由貿易試驗區四至範圍
2.中國(江蘇)自由貿易試驗區四至範圍
3.中國(廣西)自由貿易試驗區四至範圍
4.中國(河北)自由貿易試驗區四至範圍
5.中國(雲(yun) 南)自由貿易試驗區四至範圍
6.中國(黑龍江)自由貿易試驗區四至範圍
國務院
2019年8月2日










