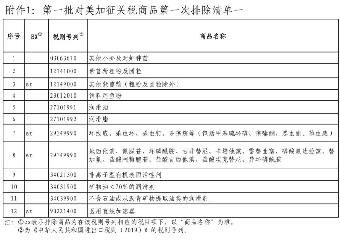
根據《國務院關(guan) 稅稅則委員會(hui) 關(guan) 於(yu) 試行開展對美加征關(guan) 稅商品排除工作的公告》(稅委會(hui) 公告〔2019〕2號),經國務院批準,國務院關(guan) 稅稅則委員會(hui) 公布第一批對美加征關(guan) 稅商品第一次排除清單,對第一批對美加征關(guan) 稅商品,第一次排除部分商品,自2019年9月17日起實施。
其中,清單一所列商品,自2019年9月17日至2020年9月16日,不再加征我為(wei) 反製美301措施所加征的關(guan) 稅。對已加征的關(guan) 稅稅款予以退還,相關(guan) 進口企業(ye) 應自排除清單公布之日起6個(ge) 月內(nei) 按規定向海關(guan) 申請辦理。
清單二所列商品,自2019年9月17日至2020年9月16日,不再加征我為(wei) 反製美301措施所加征的關(guan) 稅,已加征的關(guan) 稅稅款不予退還。
下一步,國務院關(guan) 稅稅則委員會(hui) 將繼續開展對美加征關(guan) 稅商品排除工作,適時公布後續批次排除清單。






