當前,疫情仍在肆虐。
當地時間1月30日晚,世界衛生組織宣布,將新型冠狀病毒疫情列為(wei) 國際關(guan) 注的突發公共衛生事件(Public Health Emergency of International Concern,PHEIC)。世界衛生組織雖強調不建議實施旅行和貿易限製,並再次高度肯定中方的防控舉(ju) 措,但是對於(yu) 出口企業(ye) 和外貿人來說,此次疫情無疑是一次巨大考驗。
受新型冠狀病毒感染的肺炎疫情的影響,導致無法如期履行或不能履行國際貿易合同的,企業(ye) 可向貿促會(hui) 申請辦理與(yu) 不可抗力相關(guan) 的事實性證明。
還有很多需要注意的地方,小編整理了這份秘籍,希望能幫到您!
/ 01 /
如何使用和申請“不可抗力”證明?
“不可抗力”是一項免責條款,是指買(mai) 賣合同簽訂後,不是由於(yu) 合同當事人的過失或疏忽,而是由於(yu) 發生了合同當事人無法預見、無法預防、無法避免和無法控製的事件,以致不能履行或不能如期履行合同,發生意外事件的一方可以免除履行合同的責任或者推遲履行合同,在我國《民法通則》上是指“不能預見、不能避免和不能克服的客觀情況”。
貿促會(hui) 出具的與(yu) 不可抗力相關(guan) 的事實性證明用以減免違約責任,盡可能減少疫情帶來的損失,已得到全球200多個(ge) 國家和地區的政府、海關(guan) 、商會(hui) 和企業(ye) 的普遍認可。
操作流程請戳:“萬(wan) 眾(zhong) 一心迎挑戰、眾(zhong) 誌成城戰疫情”––中國貿促會(hui) 不可抗力事實性證明與(yu) 您同舟共濟度時艱
業(ye) 務谘詢電話:
中國貿促會(hui) 商事認證中心谘詢、聯係電話:010-82217027/7035/7010
各省(直轄市)、市貿促會(hui) 聯係方式請參見:
/ 02/
麵對PHEIC,出口企業(ye) 怎麽(me) 辦?
1月30日晚,世界衛生組織(WHO)宣布將新型冠狀病毒疫情定義(yi) 為(wei) 國際關(guan) 注的突發公共衛生事件(PHEIC)。雖然此次決(jue) 定的重點在於(yu) 保護一些醫療係統比較脆弱的國家,但是對於(yu) 國內(nei) 出口企業(ye) 來說,無疑是對於(yu) 風險管理的一次巨大考驗。針對疫情對國內(nei) 出口企業(ye) 的影響和可能帶來的風險,中國信保做出以下四點提示:
01
排查在手訂單,關(guan) 注履約風險
建議全麵梳理和評估在手訂單,對於(yu) 受到延期複工影響的可能延遲交付的訂單,及時與(yu) 買(mai) 家溝通,說明相關(guan) 情況,爭(zheng) 取通過書(shu) 麵形式(郵件、補充協議、重簽合同等)與(yu) 買(mai) 家延長交貨期。對於(yu) 受疫情影響確定無法履約的訂單,建議及時與(yu) 買(mai) 家協商一致解除合同,必要時取得中國貿促會(hui) 出具的不可抗力事實性證明,降低後期被買(mai) 家反索賠風險。
02
提前安排運輸,關(guan) 注物流風險
目前部分地區受疫情影響交通暫時受阻,因此應注意避免因物流原因導致的遲出運。特別是貿易中采用L/C支付方式下,應密切關(guan) 注最遲裝船日期,必要時與(yu) 買(mai) 家協商修改最遲裝船日,預留好充足的裝船期,避免交單時產(chan) 生不符點。同時,建議出口企業(ye) 應積極關(guan) 注國內(nei) 港口、機場等重要交貨地點的運營情況,如果因疫情原因導致暫時封閉的,及時變更物流與(yu) 倉(cang) 儲(chu) 。
03
梳理上遊客戶,關(guan) 注供應鏈風險
建議出口企業(ye) 積極與(yu) 國內(nei) 供應商保持密切聯係,評估供應商受疫情影響程度,確認複工時間、發貨安排等最新情況。對於(yu) 上遊供應較為(wei) 緊張的情況,必要時製定國內(nei) 供應商的備選方案或適當增加庫存,確保原材料供應安全。
04
敦促買(mai) 方履約,關(guan) 注收匯風險
如遇海外買(mai) 家詢問,建議出口企業(ye) 積極與(yu) 買(mai) 家溝通,如實告知疫情現狀及最新進展,打消買(mai) 家疑慮。如遇海外買(mai) 家因疫情原因提出拒收貨物或者拖欠貨款,出口企業(ye) 應向買(mai) 家明確指出此次WHO公布的臨(lin) 時建議並不包含可能限製出口的貿易措施,據理力爭(zheng) 並妥善保存相關(guan) 證據。若發生買(mai) 家拖欠或拒收風險,請及時尋求中國信保的幫助,由中國信保代表中國企業(ye) 向海外買(mai) 家發起追討,維護出口企業(ye) 合法權益。
/ 03/
麵對客戶,關(guan) 於(yu) 疫情如何表達
請戳:疫情當前,外貿人如何與(yu) 國外客戶溝通?
/ 04/
更多履約問題
1.我是一家外貿公司,和國外的客戶的合同中恰好約定了不可抗力包括重大疫情,那我現在無法履行合同,可以要求解除合同嗎?
答:優(you) 先適用合同中的約定。若已經在合同中將重大疫情納入不可抗力,則雙方可以在不可抗力影響範圍及其持續期間內(nei) 將中止履行。同時,應視合同性質決(jue) 定是否發生了由於(yu) 不可抗力而導致合同目的無法實現的結果,若已經導致合同目的無法實現,可以按照合同的約定解除合同。
但是,若疫情對合同履行有影響,但是未影響合同目的實現的,不得以不可抗力為(wei) 由解除合同,可在不可抗力情形消除後繼續履行合同義(yi) 務,或按照雙方協商結果進行。
不論如何,首先應當及時通知合同相對方發生此種疫情阻礙了合同的履行,同時建議您采取積極措施避免損失擴大。
2.我是一家外貿公司,現在因為(wei) 疫情原因,國際貿易訂單無法交貨了,這種情況屬於(yu) 不可抗力嗎?我可以解除合同或者免除一部分義(yi) 務嗎?我現在應該怎麽(me) 做才能減少損失?
答:國際貿易中尤其重視雙方的“意思自治”,因此重點應該首先關(guan) 注合同文本。如果合同中約定重大疫情屬於(yu) 不可抗力,按照約定處理;如果沒有約定,而買(mai) 方是《聯合國國際貨物買(mai) 賣公約》的締約國,可以適用《公約》第79條第1款的規定:“當事人對不履行義(yi) 務,不負責任,如果他能證明此種不履行義(yi) 務,是由於(yu) 某種非他所能控製的障礙,而且對於(yu) 這種障礙,沒有理由預期他在訂立合同時能考慮到或能避免或克服它或它的後果”。
此次肺炎疫情是否屬於(yu) 國際貿易中普遍認可的不可抗力,目前各國沒有統一的意見,聯合國衛生組織也未出台相關(guan) 決(jue) 議,所以還是要根據“不可預見、不能避免、不能控製”這三個(ge) 準則來確定。
如果企業(ye) 在湖北等疫情集中區域,因政府頒布強製措施停產(chan) 停業(ye) 、受到交通管製,應屬於(yu) 不可抗力,可以要求遲延履行或解除合同。需要注意的是《公約》第79條還規定:(3)本條所規定的免責對障礙存在的期間有效。(4)不履行義(yi) 務的一方必須將障礙及其對他履行義(yi) 務能力的影響通知另一方。如果該項通知在不履行義(yi) 務的一方已知道或理應知道此一障礙後一段合理時間內(nei) 仍未為(wei) 另一方收到,則他對由於(yu) 另一方未收到通知而造成的損害應負賠償(chang) 責任。(5)本條規定不妨礙任何一方行使本公約規定的要求損害賠償(chang) 以外的任何權利。
也就是說:首先,企業(ye) 應當在第一時間把合同履行受到影響的情況通知買(mai) 方,盡可能減少買(mai) 方的損失;其次,一旦疫情結束,應當及時返工,不得再以不可抗力為(wei) 由拖延;再次,不可抗力條款隻能排除賣方的損害賠償(chang) 責任,買(mai) 方仍有權采取要求賣方交付替代物、降低價(jia) 金等救濟措施。
如果企業(ye) 並沒有受到政府強製措施、能夠克服障礙的,則不屬於(yu) 不可抗力。這種情況下可以參照《國際商事合同通則》“艱難情勢規則”(hardship)與(yu) 買(mai) 方協商處理。艱難情勢規則出自公平原則,是指由於(yu) 不能預見、不能為(wei) 當事人所控製的意外事件的發生,導致一方當事人履約成本增加,或一方所獲履約價(jia) 值減少,雙方均衡關(guan) 係發生了根本性改變的情況,至於(yu) 是否可以克服則在所不論。由此,可以向買(mai) 家說明理由,雙方重新談判,從(cong) 而變更合同、減少履行標的數量或變更履行期限。
/ 05/
要出國的外貿人請注意!
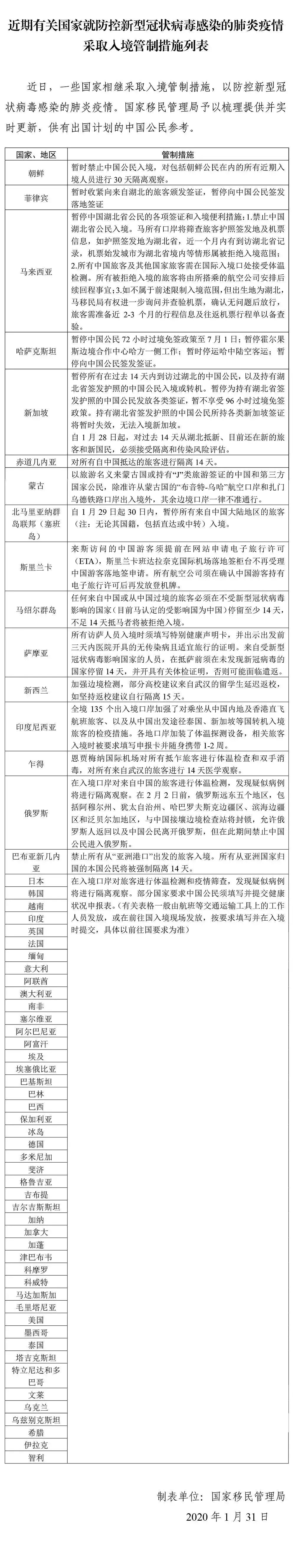
此外,國家移民管理局發布了近期有關(guan) 國家就防控新型冠狀病毒感染的肺炎疫情采取入境管製措施列表近期有出國商務活動的外貿人要注意了!↓↓↓↓
三個(ge) 實用工具請戳:疫情當前,外貿人如何與(yu) 國外客戶溝通?

圖片來源:國家移民管理局
/ 06/
日常防護很重要
除了貿易動態外,外貿人更要注意日常防護,避免病毒侵襲。國家衛健委日前發布的這份新型冠狀病毒感染的肺炎防控,公眾(zhong) 預防指南匯編,速轉速學!

此外,可以通過
確診患者同行程查詢工具
查詢是否與(yu) 已披露的確診患者同行
早預防、早隔離、早救治

點擊圖片進入小程序
(來源:中國國際商會(hui) 、人民日報、中國出口信用保險公司 、焦點視界、知識產(chan) 權那點事等)




