國務院日前印發《關(guan) 於(yu) 開展營商環境創新試點工作的意見》,部署在北京、上海、重慶、杭州、廣州、深圳6個(ge) 城市開展營商環境創新試點,同時也明確了創新試點工作10個(ge) 方麵101項改革舉(ju) 措。具體(ti) 有哪些?一起來看!
(1)不合理限製進一步破除。
加快破除妨礙生產(chan) 要素市場化配置和商品服務流通的體(ti) 製機製障礙。
在不直接涉及公共安全和人民群眾(zhong) 生命健康的領域,推進“一照多址”、“一證多址”等改革,便利企業(ye) 擴大經營規模。
清理對企業(ye) 跨區域經營、遷移設置的不合理條件,全麵取消沒有法律法規依據的要求企業(ye) 在特定區域注冊(ce) 的規定。
著力破除招投標、政府采購等領域對外地企業(ye) 設置的隱性門檻和壁壘。
探索企業(ye) 生產(chan) 經營高頻辦理的許可證件、資質資格等跨區域互認通用。
(2)市場主體(ti) 準入和退出機製更加開放透明、規範高效。
進一步提升市場主體(ti) 名稱登記、信息變更、銀行開戶等便利度。
建立健全市場準入評估製度,定期排查和清理在市場準入方麵對市場主體(ti) 資質、資金、股比、人員、場所等設置的不合理條件。
推行企業(ye) 年報“多報合一”改革。
完善市場主體(ti) 退出機製,全麵實施簡易注銷,建立市場主體(ti) 強製退出製度。
推行破產(chan) 預重整製度,建立健全企業(ye) 破產(chan) 重整信用修複機製,允許債(zhai) 權人等推薦選任破產(chan) 管理人。
建立健全司法重整的府院聯動機製,提高市場重組、出清的質量和效率。
(3)投資和建設便利度持續提升。
深化投資審批製度改革。
推進社會(hui) 投資項目“用地清單製”改革,在土地供應前開展相關(guan) 評估工作和現狀普查,形成評估結果和普查意見清單,在土地供應時一並交付用地單位。
推進產(chan) 業(ye) 園區規劃環評與(yu) 項目環評聯動,避免重複評價(jia) 。
在確保工程質量安全的前提下,持續推進工程建設項目審批製度改革,清理審批中存在的“體(ti) 外循環”、“隱性審批”等行為(wei) 。
推動分階段整合規劃、土地、房產(chan) 、交通、綠化、人防等測繪測量事項,優(you) 化聯合驗收實施方式。
建立健全市政接入工程信息共享機製。
探索在民用建築工程領域推進和完善建築師負責製。
(4)更好支持市場主體(ti) 創新發展。
完善創新資源配置方式和管理機製,探索適應新業(ye) 態新模式發展需要的準入準營標準,提升市場主體(ti) 創新力。
在確保安全的前提下,探索高精度地圖麵向智能網聯汽車開放使用。
推進區塊鏈技術在政務服務、民生服務、物流、會(hui) 計等領域探索應用。
探索對食品自動製售設備等新業(ye) 態發放經營許可。
完善知識產(chan) 權市場化定價(jia) 和交易機製,開展知識產(chan) 權證券化試點。
深化科技成果使用權、處置權和收益權改革,賦予科研人員職務科技成果所有權或長期使用權,探索完善科研人員職務發明成果權益分享機製。
(5)跨境貿易更便利。
高標準建設國際貿易“單一窗口”,加快推動“單一窗口”服務功能由口岸通關(guan) 向口岸物流、貿易服務等全鏈條拓展,推進全流程作業(ye) 無紙化。
在確保數據安全的前提下,推動與(yu) 東(dong) 亞(ya) 地區主要貿易夥(huo) 伴口岸間相關(guan) 單證聯網核查。
推進區域通關(guan) 便利化協作,探索開展粵港澳大灣區“組合港”、“一港通”等改革。
推進鐵路、公路、水路、航空等運輸環節信息對接共享,實現運力信息可查、貨物全程實時追蹤,提升多式聯運便利化水平。
在有條件的港口推進進口貨物“船邊直提”和出口貨物“抵港直裝”。
探索開展科研設備、耗材跨境自由流動,簡化研發用途設備和樣本樣品進出口手續。
(6)外商投資和國際人才服務管理更優(you) 化。
加強涉外商事法律服務,建設涉外商事一站式多元解紛中心,為(wei) 國際商事糾紛提供多元、高效、便捷解紛渠道。
探索製定外籍“高精尖缺”人才地方認定標準。
在不直接涉及公共安全和人民群眾(zhong) 生命健康、風險可控的領域,探索建立國際職業(ye) 資格證書(shu) 認可清單製度,對部分需持證上崗的職業(ye) ,允許取得境外相應職業(ye) 資格或公認的國際專(zhuan) 業(ye) 組織認證的國際人才,經能力水平認定或有關(guan) 部門備案後上崗,並加強執業(ye) 行為(wei) 監管。
研究建立與(yu) 國際接軌的人才評價(jia) 體(ti) 係。
持續提升政府門戶網站國際版服務水平,方便外籍人員及時準確了解投資、工作、生活等政策信息,將更多涉外審批服務事項納入“一網通辦”。
(7)維護公平競爭(zheng) 秩序。
堅持對各類市場主體(ti) 一視同仁、同等對待,穩定市場主體(ti) 預期。
強化公平競爭(zheng) 審查剛性約束,建立舉(ju) 報處理和回應機製,定期公布審查結果。
著力清理取消企業(ye) 在資質資格獲取、招投標、政府采購、權益保護等方麵存在的差別化待遇,防止濫用行政權力通過劃分企業(ye) 等級、增設證明事項、設立項目庫、注冊(ce) 、認證、認定等形式排除和限製競爭(zheng) 的行為(wei) 。
建立招標計劃提前發布製度,推進招投標全流程電子化改革。
加強和改進反壟斷與(yu) 反不正當競爭(zheng) 執法。
清理規範涉企收費,健全遏製亂(luan) 收費、亂(luan) 攤派的長效機製,著力糾正各類中介壟斷經營、強製服務等行為(wei) 。
(8)進一步加強和創新監管。
堅持放管結合、並重,夯實監管責任,健全事前事中事後全鏈條全流程的監管機製。
完善公開透明、簡明易行的監管規則和標準,加強政策解讀。
在直接涉及公共安全和人民群眾(zhong) 生命財產(chan) 安全的領域,探索實行懲罰性賠償(chang) 等製度。
深化“互聯網+監管”,加快構建全國一體(ti) 化在線監管平台,積極運用大數據、物聯網、人工智能等技術為(wei) 監管賦能,探索形成市場主體(ti) 全生命周期監管鏈。
推動“雙隨機、一公開”監管和信用監管深度融合,完善按風險分級分類管理模式。
在醫療、教育、工程建設等領域探索建立完善執業(ye) 誠信體(ti) 係。
對新產(chan) 業(ye) 新業(ye) 態實行包容審慎監管,建立健全平台經濟治理體(ti) 係。
推動行業(ye) 協會(hui) 商會(hui) 等建立健全行業(ye) 經營自律規範,更好發揮社會(hui) 監督作用。
(9)市場主體(ti) 產(chan) 權和合法權益保護更健全。
構建親(qin) 清政商關(guan) 係,健全政府守信踐諾機製,建立政府承諾合法性審查製度和政府失信補償(chang) 、賠償(chang) 與(yu) 追究製度,重點治理債(zhai) 務融資、政府采購、招投標、招商引資等領域的政府失信行為(wei) ,暢通政府失信投訴舉(ju) 報渠道,健全治理“新官不理舊賬”的長效機製。
完善產(chan) 權保護製度,強化知識產(chan) 權保護,開展商標專(zhuan) 利巡回評審和遠程評審,完善對商標惡意注冊(ce) 和非正常專(zhuan) 利申請的快速處置聯動機製,加強海外知識產(chan) 權維權協作。
規範罰款行為(wei) ,全麵清理取消違反法定權限和程序設定的罰款事項,從(cong) 源頭上杜絕亂(luan) 罰款。
嚴(yan) 格落實重大行政決(jue) 策程序,增強公眾(zhong) 參與(yu) 實效。
全麵建立重大政策事前評估和事後評價(jia) 製度,推進評估評價(jia) 標準化、製度化、規範化。
(10)經常性涉企服務更優(you) 化。
加快建立健全高效便捷、優(you) 質普惠的市場主體(ti) 全生命周期服務體(ti) 係,健全常態化政企溝通機製和營商環境投訴處理機製。
完善動產(chan) 和權利擔保統一登記製度,有針對性地逐步整合各類動產(chan) 和權利擔保登記係統,提升企業(ye) 動產(chan) 和權利融資便利度。
持續優(you) 化企業(ye) 辦稅服務,深化“多稅合一”申報改革,試行代征稅款電子繳稅並開具電子完稅證明。
進一步提升不動產(chan) 登記涉稅、繼承等業(ye) 務辦理便利度。
推進水電氣暖等“一站式”便捷服務,加快實現報裝、查詢、繳費等業(ye) 務全程網辦。
推進電子證照、電子簽章在銀行開戶、貸款、貨物報關(guan) 、項目申報、招投標等領域全麵應用和互通互認。
推進公安服務“一窗通辦”。
推行涉企事項“一網通辦”、“一照通辦”,全麵實行惠企政策“免申即享”、快速兌(dui) 現。
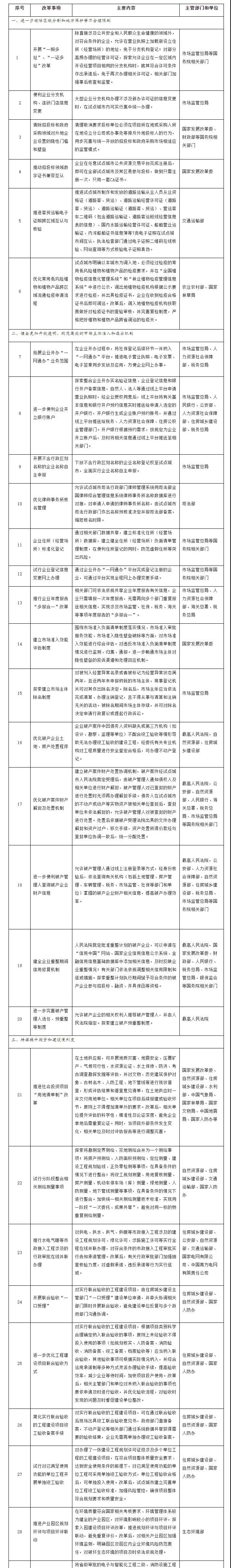
附件1
首批營商環境創新試點改革事項清單
(共10個(ge) 方麵101項改革舉(ju) 措)

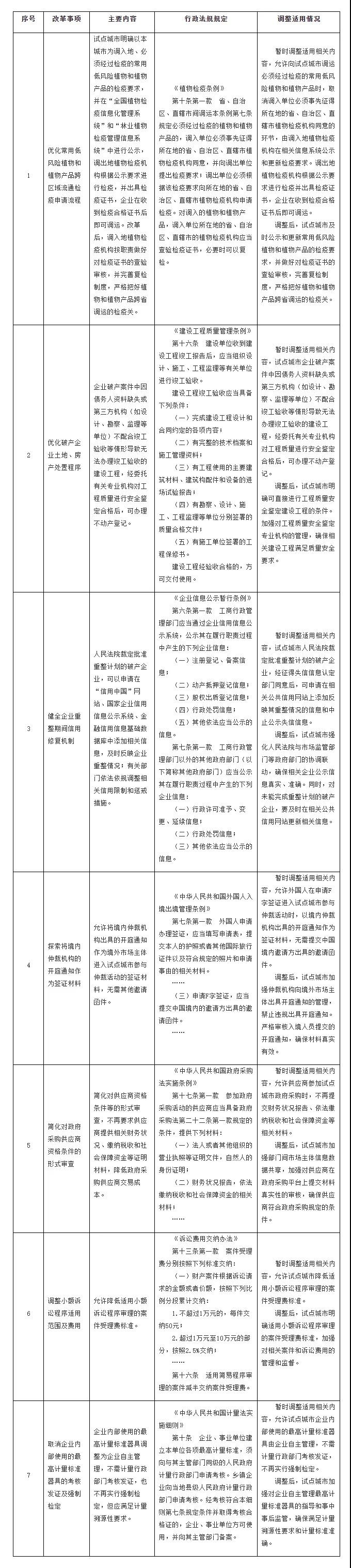
附件2
國務院決(jue) 定在營商環境創新試點城市暫時調整適用有關(guan) 行政法規規定目錄





