工業(ye) 和信息化部辦公廳 商務部辦公廳關(guan) 於(yu) 開展2023紡織服裝優(you) 供給促升級活動的通知
工信廳聯消費函〔2023〕87號
各省、自治區、直轄市及計劃單列市、新疆生產(chan) 建設兵團工業(ye) 和信息化、商務主管部門,中國紡織工業(ye) 聯合會(hui) :
為(wei) 加快建設現代化紡織服裝產(chan) 業(ye) 體(ti) 係,提升紡織服裝供給質量,推動紡織服裝行業(ye) 穩增長、擴內(nei) 需、穩外需,現組織開展2023紡織服裝優(you) 供給促升級活動。有關(guan) 事項通知如下:
一、總體(ti) 要求
以習(xi) 近平新時代中國特色社會(hui) 主義(yi) 思想為(wei) 指導,全麵貫徹黨(dang) 的二十大精神,完整、準確、全麵貫徹新發展理念,將擴大紡織服裝市場需求同深化供給側(ce) 結構性改革有機結合,深入推動紡織服裝增品種提品質創品牌“三品”行動,提振發展信心,提升產(chan) 業(ye) 韌性,提高供給水平,促進產(chan) 業(ye) 升級、產(chan) 品升級、消費升級,推動紡織服裝行業(ye) 穩中求進,鞏固紡織服裝優(you) 勢產(chan) 業(ye) 領先地位。
二、工作任務
(一)聚焦高端化智能化綠色化,加快產(chan) 業(ye) 體(ti) 係升級發展。支持企業(ye) 加大設備更新和技術改造力度,推動企業(ye) 數字化智能化轉型,提高企業(ye) 節能減汙降碳水平,推進廢舊紡織品循環利用,鞏固提升紡織服裝優(you) 勢產(chan) 業(ye) 領先地位。組織開展先進適用技術推廣、數字化轉型、科技創新、降本增效、綠色發展等方麵活動,加強企業(ye) 間交流合作和典型推廣,幫助企業(ye) 抓住新機遇、開辟新領域、製勝新賽道。
(二)促進區域發展差異化均衡化,培育特色優(you) 質紡織產(chan) 品。支持中西部地區積極承接產(chan) 業(ye) 轉移,推動東(dong) 部地區產(chan) 業(ye) 加快提質升級,加強省市內(nei) 及省市間產(chan) 業(ye) 合作,優(you) 化產(chan) 業(ye) 布局,打造世界級先進製造業(ye) 集群。發揮紡織服裝產(chan) 業(ye) 民生就業(ye) 優(you) 勢,積極服務全麵推進鄉(xiang) 村振興(xing) 。組織開展區域交流合作、特色產(chan) 品推廣、產(chan) 業(ye) 集群升級、時尚城市建設、天然纖維應用等方麵活動,培育特色鮮明、競爭(zheng) 力強的優(you) 質產(chan) 品。
(三)強化創意設計與(yu) 品牌建設,引領時尚消費新趨勢。深入實施增品種提品質創品牌“三品”行動,提升紡織服裝創意設計園區發展水平,培育紡織服裝消費品牌、製造品牌、區域品牌,傳(chuan) 承發揚優(you) 秀中華服裝服飾文化,推動“紡織非遺”與(yu) 現代時尚融合創新,推動可持續時尚理念傳(chuan) 播普及。組織開展時裝周、設計大賽、品牌建設、流行趨勢發布、“紡織非遺”推廣等活動,引領時尚趨勢,滿足和創造消費需求。
(四)維護產(chan) 業(ye) 鏈供應鏈穩定暢通,擴大紡織服裝市場需求。發揮鏈主企業(ye) 帶動作用,強化產(chan) 業(ye) 鏈上下遊、大中小企業(ye) 協同發展。加強紡織服裝行業(ye) 運行監測和風險管控,保障企業(ye) 生產(chan) 不斷、供應穩定。推動生產(chan) 、流通、消費高效協同,暢通紡織服裝線上線下流通渠道。組織開展大中小企業(ye) 融通創新“攜手行動”、展覽展示等活動,辦好“棉紡消費季”等消費促進活動,促進產(chan) 業(ye) 鏈供應鏈交流合作和循環暢通,恢複和擴大紡織服裝市場需求。
(五)推進高水平對外開放合作,增強國內(nei) 國際聯動效應。依托我國紡織服裝產(chan) 業(ye) 鏈供應鏈完整優(you) 勢,支持企業(ye) 深度參與(yu) 全球分工和合作,用好國內(nei) 國際兩(liang) 個(ge) 市場兩(liang) 種資源,與(yu) 其他國家和地區形成高效協同產(chan) 業(ye) 體(ti) 係。加快培育出口競爭(zheng) 新優(you) 勢,提升國際資源整合能力,搭建內(nei) 外貿一體(ti) 化市場網絡。組織開展紡織行業(ye) 國際經貿合作、國際供應鏈對接等活動,提升紡織行業(ye) 貿易投資合作質量和水平,培育國際經貿合作新增長點。
三、工作要求
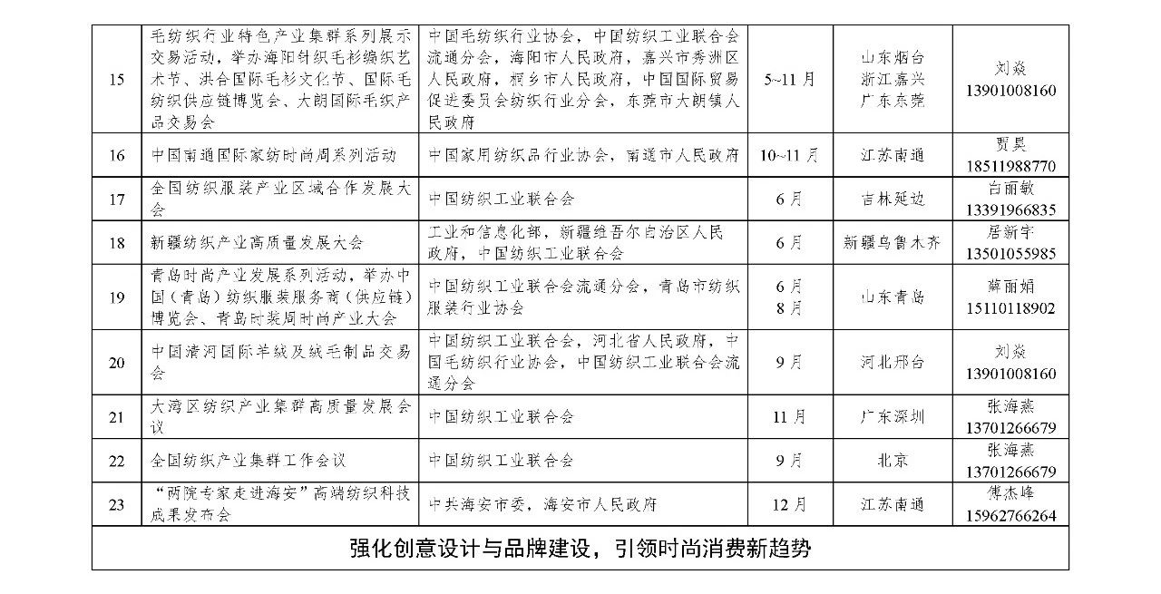
(一)加強組織協調。中國紡織工業(ye) 聯合會(hui) 按照《2023紡織服裝“優(you) 供給促升級”活動計劃表》(見附件)安排,精心策劃方案,抓好任務落實。各地工業(ye) 和信息化主管部門、商務主管部門結合本地實際和發展需要,組織開展本地區“優(you) 供給促升級”等方麵活動,並與(yu) 有關(guan) 行業(ye) 協會(hui) 和地方加強對接,形成合力統籌推動“優(you) 供給促升級”活動務實見效。
(二)抓好宣傳(chuan) 報道。各單位要重視輿論宣傳(chuan) 工作,整合媒體(ti) 資源,豐(feng) 富宣傳(chuan) 形式,綜合運用紙媒、網站、公眾(zhong) 號、短視頻平台、直播平台等手段,打造立體(ti) 生動傳(chuan) 播方式,對活動進行多渠道、全方位報道,宣傳(chuan) 推廣紡織服裝好品牌、好技術、好產(chan) 品,營造全社會(hui) 關(guan) 心紡織服裝、關(guan) 注紡織服裝的良好輿論環境。
(三)注重工作實效。各單位在開展活動時,要明確目標,壓實責任,將各項活動的出發點和落腳點聚焦在紡織服裝穩增長、擴內(nei) 需、穩外需上。有關(guan) 行業(ye) 協會(hui) 要推動各項活動在信息交流、成果推廣、產(chan) 業(ye) 對接、國際合作等方麵落實落地,同時做好總結分析工作。各地工業(ye) 和信息化主管部門、商務主管部門要拿出具體(ti) 舉(ju) 措,組織開展具有當地產(chan) 業(ye) 特色的各類活動,有關(guan) 情況及時報送。
工業(ye) 和信息化部辦公廳
商務部辦公廳
2023年4月14日











